Showing Posts From
neo4j

The Abridged Guide to Neo4j Cypher Generation with OpenAI GPT-4
- September 28, 2023
Learn how to build a chatbot that connects to Neo4j with minimal code and minimal Cypher.

Analysing Football Events in a Graph Database
- August 30, 2021
How Graph Databases can be used to analyse event sequences in sports
Next level Cypher aggregations using WITH, COLLECT and UNWIND
- August 21, 2023
YouTube Shorts Explained: Create a window function with Cypher using WITH, COLLECT and UNWIND.

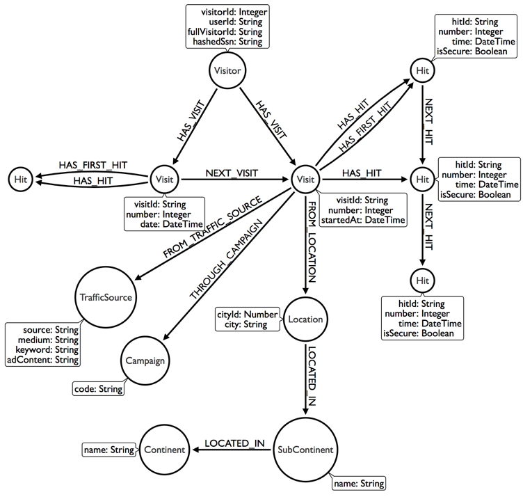
Importing Google Analytics to Neo4j via BigQuery using APOC & JDBC
- July 6, 2018
Take back control of your website visit data by importing it into Neo4j via BigQuery.
Importing Wikidata into Neo4j Using Neosemantics
- February 18, 2021
How I imported football data from the Wikidata API into Neo4j using Neosemantics.

Turn your CSVs into Graphs using LLMs
- September 27, 2024
A guide to using LLMs to generate a Graph data model from flat CSV files
Multi-Tenancy in Neo4j 4.0
- January 15, 2020
How to manage and connect to multiple databases in Neo4j 4.0

Building a Real-Time UI on top of Neo4j with Vue.js and Kafka
- January 7, 2020
How to build a Real-time UI on top of Neo4j with VueJS using websockets, driven by Kafka and the Neo4j Streams plugin.
When and how to implement Sharding in Neo4j 4.0
- January 15, 2020
When you are dealing with large volumes of data, you may need to shard your graph across many physical servers. Here's how…
Social Feed Cursor Based Pagination
- July 3, 2019
How to squeeze as much peformance out of a high-traffic, high-volume social feed using Neo4j's Core API.
An introduction to Temporal Date Types in Neo4j
- May 16, 2018
A comprehensive guide to using temporal types in Cypher, including Date, Time, DateTime, LocalDate, LocalDateTime and Duration.

TIL: Plotting Neo4j Results with Matplotlib
- December 13, 2023
Discover the two lines of code required to convert a Neo4j result to a Pandas DataFrame and plot it with Matplotlib

TIL: Quick & Convenient Cypher Counts
- August 31, 2023
The quickest way to get counts of nodes and relationships in Cypher
Using the Neo4j Driver with NodeJS
- March 2, 2018
A guide to using the Neo4j Driver in a NodeJS application